#

CERTIFICATION PROCESS

There are many variations passages available alteraised words which look even slightly believable.

ASSESSMENT PROCESS

AITF-MCL has developed an audit programe for the full 3 year certification cycle to clearly identify the audit Activity(ies) required to demonstrate that the client's management system fulfills the requirements for certification to the selected standard(s) or other normative document(s). AITF-MCL's audit programme includes a two-stage initial audit, surveillance audits in the first and second year, and a recertification audit in the third year prior to expiration of certification. The three-year certification cycle begins with the certification or recertification decision. The determination of the audit programme and any subsequent adjustments take into consideration the size of the client organization, the scope and complexity of its management system, products and processes as well as the demonstrated level of management system effectiveness and the results of any previous audits.

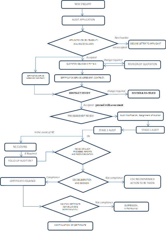
NEW INQUERY

Enquiry by, references, advertisement, tender, contact, either verbal or written enquiries whenever received Client has to submit completed Audit application form, the same is available at AITF official website Navigation- Audit application. Once application form received either in soft / hard copy via Mailed to one of the any Mail ID as specified at AITF website Navigation- contact us /Currier or by hand to AITF-MCL's registered office address, For further process business development team is responsible to reply with review of application for certification.

AUDIT APPLICATION

Required details of organization are gathered by filling of audit application form from the client as specified above with the aim of knowing client's requirements for certification, activities carried out at client's organisation and number of employees etc.

On the basis of concern information AITF-MCL send quotation for certification which is mainly based on the required man-days for auditing the organisation. Also this information is needed for analysing competency requirements to appoint the competent auditor.

QUOTATION ISSUANCE

On the basis of information received in the form of completed questionnaire, the manager reviews the scopes available with AITF-MCL and prepares the quotation and registration service agreement, which will be sent to the client organization for acceptance. The Quotations are prepared on the basis of a uniform policy after deciding the efforts required to audit the Organization.

The quotation indicates the frequency for surveillance visits as well as terms and conditions for grant and maintenance of certification. The quotation is also accompanied by a copy of our certification criteria. This quotation activity can be merged along with agreement in the most of cases for the feasibility of process completion of quotation and agreement including the acceptance of the terms & conditions by Client and AITF-MCL unanimously.

CERTIFICATION SERVICE AGREEMENT

The client organization is required to submit a copy of the signed agreement along with the application fee. The receipt of agreement enables to register the organization as our client. A unique identification No. is allotted to every organization on receipt of agreement and application fees .Once the Application for registration received & reviewed, which confirms the exact way client company name and site address will appear along with the description of scope (products or services) for which registration is sought. The certification audit contract will be made and sent to the client.

CONTRACT

After receiving signed service agreement AITF-MCL's contract review team review it and if any changed required then revision of contract carried out along with the intimation to client and if accepted then pre-assessment review will be conduct.

PREE ASSESSMENT REVIEW

AITF-MCL carryout pre assessment review for analysing & planning of AITF-MCL with respect of following factors:

 Auditee organization details like Scope, Name, Address, to clear understanding between client & AITF-MCL Requirements, Audit language requirement etc

 Details of client Management system if previously certified.

 Analyses AITF-MCL capability to provide certification service.

 Implementation status of the Applicant.

 Tentative Assessment Plan.

AUDIT NOTIFICATION WITH ASSIGNMENT OF AUDITOR

AITF -MCL Send notification with assignment of auditor to Client for acceptance of planed date/s and Auditor/s for the confirmation of no conflict of interest among the auditors and auditee organisation.

STAGE I

Upon confirmation of the audit schedule by the client acceptance of the schedule subject to consideration as above the audit programme is planned for stage I audit by Lead Auditor.

Stage I audit: Stage I audit is carried out by a competent auditor for specific number of man day(s) to verify:

A. To audit the clients management system documentation.

B. To evaluate the client's location and site specific conditions & to undertake discussion with the client's personnel to determine the preparedness for the stage-2 audit

C. To review the clients understanding regarding requirements of the standard, in particular with respect to the identification of key performance or significant aspects, process, objectives & operation of the management system

D. To collect necessary information regarding the scope of management system, process & location(s) of the client's and related statutory and regulatory aspects and compliance (quality, environmental, legal aspects of the clients operation, associated risks, etc.

E. To review allocation of resources for stage-2 audit and agree with the clients on the stage-2audit

F. To provide a focus for planning the stage-2 audit by gaining a sufficient understanding of the clients management system and site operation in context of possible significant aspects

G. To evaluate if internal audit & management review are being planned & performed,& that the level of implementation of the management system substantiates that the client is ready for the stage-2 audit

H. If multisite same management system centrally governs the activities of all sites.

I. If multisite organisation's eligibility for sampling method.

J. If multisite audit of top Management, Internal audit and Management Review are covered for central activities and all the sites under scope of certification are planned and performed

It is necessary that the stage 1 audit be carried out in case of initial certification at the client's premises in order to achieve the objectives stated above. Stage-1 Audit Report - After the stage one audit the auditor shall submit his finding & advise by written report

STAGE II

Stage II audit shall be planned after written or verbal confirmation from client on the closure of stage I audit areas of concern (observation). In case of verbal communication, Certification Manager will acknowledge the same in review report and Lead Auditor shall evaluate the action taken for the same in the stage II assessment audit. Time interval between stage I and Stage II depends upon the nature of observation and time frame required by the client to resolve all the identified Areas or concern during stage I audit

Stage II Audit is conducted onsite to evaluate the implementation; including effectiveness, of the client's management system shall cover for the following as minimum requirements:

A. Information and evidence of conformity for all the requirements applicable to Quality management system standard and normative document.

B. Performance monitoring, measuring, reporting and reviewing against key performance objectives and targets.

C. Client's management system and performance as regards to applicable legal compliance.

D. Operational control of the clients processes.

E. Internal Auditing covering all sites and Management Review.

F. Management responsibility for client's policies.

G. Links between the normative documents, policy, performance objectives and targets, any applicable legal requirements, responsibilities, competence of personnel, operations, procedures, performance data and internal audit findings and conclusion.

H. In case of multisite location Stage II audit cover central office as well as all the sites under certification.

TYPE OF NON CONFORMANCE

Product, Process and system not meeting the planned arrangements are considered as non-conformance. Non-conformance are classified as major or minor based on the following criteria.

 Major, Minor Non conformance

 Opportunities for Improvement

 If Major Finding occurs, Management will be notified to determine whether Audit can continue.

A.  Major Non-conformance

The absence or total breakdown of a system to meet committed quality system requirements that could result in:

          Failure to fulfill one or more requirements of the management system standard

          Non meeting statutory / regulatory requirements

          Not taking corrective actions for the previous NCRs

          Repetitive minor non-conformances of similar nature across the organization/ across the sites sampled.

          Number of defective samples is more than 50% of total samples size.

B.  Minor Non-conformance

A non-compliance, which is not likely to result in the failure of the quality system or reduce its ability to assure controlled processes or products.

          Evidence of implementation observed except isolated cases.

          Defective samples less than 50% of total sample size considered for audit.

Response to Findings/Nonconformance

 A non-compliance, which is not likely to result in the failure of the quality system or reduce its ability to assure controlled processes or products.

 Minor Nonconformance Rules -

    Initial audit - Root-cause analysis and action plan 2 weeks, closure before granting registration within 90 days from the date of audit.

    Surveillance - 3 months to respond (Root-cause analysis and action plan), close next audit.

    Renewal - Must be closed before expiry date on certificate

FOLLOW-UP AUDIT (IF REQUIRED):

(Follow up audit is recommended when it is considered on site verification is required to verify the corrective actions for the non-conformances recorded during any base audit)Purpose to verify the following:

          Effectiveness of the Corrective action taken for the non-conformances identified during the base assessment.

          Revision to the system documents if any.

MAINTENANCE OF CERTIFICATION

The certification is maintained for a period of 3 years under the following conditions:

          Surveillance audits are conducted as scheduled to ensure continuance of certification and to maintain validity of certificate.

          The quality system is maintained by the certified client and all the certified non-conformances raised during surveillance are closed
             to the satisfaction of AITF-MCL assessors within the time frame agreed.

          The internal audit and the management reviews are conducted as scheduled and there are no issues pending.

          The client shall maintain suitable records of customer complaints and keep the records of investigation and remedial actions taken
             with respect to such complaints for verification by the AITF-MCL assessors.

          All outstanding dues to AITF-MCL are paid.

CRITERIA FOR SUSPENSION, WITHDRAWAL, CANCELLATION

The following is the policy and procedure for suspending, withdrawing or reducing the scope of certification and the subsequent actions by AITF-MCL:

SUSPENSION

The certificate may be suspended for the following reasons:

          Requested corrective actions are not performed within agreed time limits;

          Improper use of the certificate of conformity or accreditation mark, e.g. misleading publication or advertisement;

          The holder of the certificate neglects to inform AITF about matters of vital importance for the certified management system.

          Failure to settle the outstanding dues due toAITF. An official suspension of the certificate will be confirmed in writing to the certificate
             holder. AITF shall indicate under what conditions the suspension will be removed, e.g. corrective actions to be taken.The accreditation
             authority will be informed.At the end of the suspension period, AITF will determine if the indicated conditions for re -issuing certificate
             have been fulfilled. On fulfillment, the suspension shall be removed by notifying the certificate holder that the certificate has been
            reinstated.

          Under suspension, the client's management system certification is temporarily invalid. AITF-MCL has enforceable arrangements
            (F 7.03 Certification Service Agreement Cl.6 Last Para) with its clients to ensure that in case of suspension/Withdrawal the client refrains
            from further promotion of its certification. AITF-MCL shall make the suspended status of the certification publicly available and shall take
            any other measures it deems appropriate.

WITHDRAWAL

The certificate may be withdrawn in the following cases:

          If periodical audits reveal nonconformities of serious nature;

          If the certificate holder fails to comply with the due settlement of his financial obligation despite several reminders with no response
            from the client;

          If inadequate measures are taken by the certificate holder in case of suspension and Failure to resolve the issues that have resulted in
            the suspension in a time established by AITF-MCL shall result in withdrawal or reduction of the scope of certification. The suspension
            would not exceed 6 months & will be resulted in to withdrawal or reducing the scope of certification.

CANCELLATION

The certificate will be cancelled if the certificate holder does not wish to prolong the agreement. AITF will withdraw/ cancel the certificate by informing the certificate holder in writing.

REDUCING SCOPE OF CERTIFICATION

If client requested to do so or if during assessment it found that client don't having the imparted same (scope) activity in existence in such an event scope will be reduced at any type of assessment.

AITF-MCL shall reduce the client's scope of certification to exclude the parts not meeting the requirements, when the client has persistently or seriously failed to meet the certification requirements of those parts of the scope of certification. Any such reduction shall be in line with the requirements of the standard used for certification. AITF-MCL' s decision on reducing the scope of certification shall be communicated to the client, in writing, through letter F 7.38.

Above established Criteria for Suspension, withdrawal, cancellation and reducing scope of certification shall be followed. Upon request by any party, AITF-MCL shall correctly state the status of certification of a client's management system as being suspended, withdrawn or reduced.

The Certificate will be withdrawn in its entirety if client or in multisite case the central office or any of the sites does not fulfil the necessary provision for the maintenance of the certification.